王亚平,合易咨询(集团)机构绩效管理、人才管理、企业文化等领域实战落地派咨询专家,常年致力于基层政府、国有企业、民营企业的体制机制改革、组织变革研究,为上百家基层政府机构、知名国企、规模民营企业提供常年顾问及咨询服务。
人才,尤其是战略性人才对企业发展的重要性已成共识,从各级地方政府的“招才引智”到各企业的不惜重金,人才争夺可谓如火如荼。快速发展的规模企业,不仅在人才招聘上不惜重金,在人才培养发展方面更是不遗余力。这些行业内的优秀企业甚至头部企业在人才培养发展方面尤其是管理者培养方面有很多的实践和做法值得更多的企业去借鉴。
培养式轮岗:管理者发展的重要手段

关于学习、培训、发展有个经典的“721法则”:70%的经验及能力提升来源于工作实践,20%来源于他人的教练与指导,仅有10%来源于课堂学习。基于工作实践的培养方式有很多种,例如轮岗、项目锻炼、安排新的任务等。企业在为高绩效、高潜力的人才制定个人发展计划时通常将轮岗培养作为一项重要手段,尤其对于中高管特别是高管的继任者更是如此。这样的轮岗通常称为‘培养式轮岗’,在联想则被称之为‘经验拓展性轮岗’,目的是保证新晋管理者用最短的时间适应新的岗位,尤其对于跨职能、BU晋升的管理者更是如此。
人才经验地图:管理者培养式轮岗的罗盘
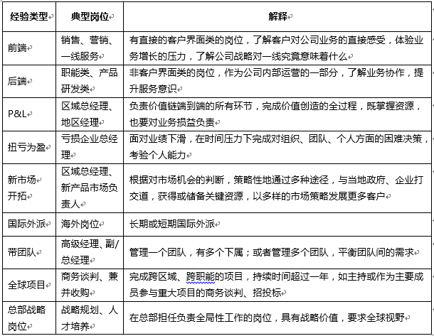
为了提高培养式轮岗的针对性,实践中,企业可以总结出本企业关键岗位经验分类,也称之为人才经验地图。
比如,联想识别出了从一个基层管理者成长为高层管理者必需的九种经历,大大提升了继任者培养的针对性。例如,由于华东区总经理岗位的继任者缺乏后端岗位的经验,人才盘点评估时只能作为“2-3年的继任者”,为了弥补缺乏的经验,组织会为继任者安排2年的职能岗位轮岗,2年后继任者在名单上的位置也会得到提升。
例1:联想集团人才经验地图
再比如,加拿大皇家银行则更多从需要发展的能力方向出发,识别每个关键经验即发展型岗位/任务,进一步具体化为类似联想的人才经验地图。比如,“创业”经验,主要是培养管理者处理外部压力、管理风险以及向下描绘并传递发展方向的素质和能力;“领导跨职能团队”经验,则主要培养管理者多元包容、团队领导及非权力影响力方面的素质和能力。
例2:加拿大皇家银行人才经验地图
大型的、快速成长的企业培养式轮岗的机会多,人才成长后能得到快速提升。对于不能通过外部招聘满足管理岗位人才需求的企业,培养式轮岗显得更为重要。企业可以根据本单位特点,梳理提炼挑战性岗位/工作经验,将这些宝贵机会匹配给高潜人才,作为高潜人才发展计划的重要组成部分。
下一篇:用商业思维做HR